【摘要】为破解我国技能型大学在高等教育分类改革中面临的配位模糊、实践错位与定位失准难题,推动其差异化高质量发展,基于异质性理论“资源—功能—环境”及“横向差异—纵向适配”分析逻辑,综合运用文献研究、案例分析、实地调研与数据分析等方法,对技能型大学发展困境及优化路径展开系统探究。研究发现,技能型大学存在资源异质性缺失引致职业属性弱化、功能异质性失衡造成技术技能链断裂、环境异质性适配失效催生“学术漂移”与“职业固化”的三重错位问题,其根源在于政策导向、评价体系与社会认知的协同扭曲。基于此,提出技能型大学需通过资源动态适配筑牢职业属性根基、功能梯度协同完善技术技能培养链、环境精准对接实现产教深度融合的定位策略。
【关键词】异质性理论;技能型大学;高等教育分类;定位策略
【引用格式】汤兆武.异质性理论视角下我国技能型大学的配位、错位与定位[J].中国职业技术教育,2025(23):12-23.
一、问题的提出
伴随我国高等教育进入普及化阶段,大学毛入学率已达到发达国家水平,但整个教育结构与行业产业现实需求仍然存在错配现象。特别是随着科技革命的兴起,行业企业快速迭代更新,这种错配问题更加突出。《中国教育现代化2035》明确提出“分类建设一流大学和一流学科,分类推进高等教育发展”。职业教育作为高等教育的重要分支,正处于从“规模扩张”转向“质量提升”的关键期。在此背景下,技能型大学作为衔接职业教育与产业需求的“关键枢纽”应运而生。截至2025年9月,全国职业本科院校已达87所。技能型大学是与研究型、应用型大学并列的高校类型,其以职业岗位能力为逻辑起点,以产教深度融合培养服务产业一线的高技能人才,承担着培养高端技能人才,服务行业产业转型升级,提高行业产业国际竞争力的核心使命。
技能型大学具备三大特质,即鲜明的职业导向性、深度的产教融合性以及动态的技术迭代性,其发展进程受到产业转型升级、教育体系功能细分等多重因素的共同驱动。
作为新生事物,我国技能型大学在实践中面临三重核心矛盾。
一是配位模糊。在高等教育系统中,技能型大学与研究型、应用型大学的边界未厘清,如在课程设置上既保留职业教育的“实践模块”,又盲目增加应用型本科的 “理论课程”,易导致“学术不精、技能不专”。
二是错位突出。类型上“职业属性弱化”、层次上“攀高扩本”、功能上“学术漂移”。
三是定位失准。部分院校缺乏与区域产业需求的精准对接,如农业大省的技能型大学仅有10%开设现代农业技术专业,却扎堆投入智能制造领域。
这些问题不仅导致技能型大学难以发挥高端技能人才培养的核心作用,更制约了我国现代职业教育体系的构建与产业升级的推进。因此,亟须从理论层面厘清技能型大学的“应然配位”,从实践层面诊断“实然错位”,最终提出“必然定位”策略。
现有研究已触及异质性对高校发展的重要性,但多聚焦于“宏观分类”。如史秋衡提出高校分类管理需“顶层设计与基层创新结合”,但未明确技能型大学的分类标准;徐高明强调高校需“走差异化、特色化路径”,但未提出具体的差异化维度;刘星指出职业本科教育需“从‘技术型’转向‘知识型’”,却忽视了“技能集成”的核心属性。本研究以我国技能型大学为研究对象,以异质性理论为核心分析工具,从理论层面解构技能型大学在高等教育系统中的“应然配位”,明确其与研究型、应用型大学的异质性边界;从实践层面结合技能型大学案例,诊断“实然错位”的深层成因;从发展层面提出“动态适配”的定位策略,实现“理论逻辑—实践需求—价值目标”的统一。研究拟解决的核心问题包括:厘清异质性理论视角下技能型大学的“配位”逻辑——其在高等教育系统中与其他类型大学的异质性边界;剖析技能型大学“错位”的深层机制——政策、评价、资源如何共同导致类型、层次、功能错位;构建“动态适配”的定位路径——如何实现类型、层次、功能与产业需求、区域经济的协同发展。解决上述问题,既可补充技能型大学发展的理论体系,也可为我国技能型大学制定“差异化、动态化”发展策略提供实践范式,助力职业教育高质量发展与产业升级的精准对接。
二、异质性理论视域下技能型大学的角色“配位”
(一)学理渊源:异质性理论与技能型大学研究的契合点
异质性理论并非单一学派,而是融合组织演化、资源基础观与权变理论的跨学科分析工具。异质性理论的思想源头可追溯至三大理论体系,且均与技能型大学研究存在直接关联。一是组织演化理论:异质性的“功能分化”逻辑。科恩(Cohen)提出“系统异质性是组织适应环境的基础”,核心观点为“系统内不同组织需通过功能分化实现协同,避免同质化低效竞争”。二是资源基础观(Resource-Based View):异质性的“稀缺资源”逻辑。巴尼(Barney)提出“异质性资源→难以模仿性→竞争优势”逻辑链,强调组织核心竞争力源于“稀缺、不可替代、难以模仿”的资源(即“VRIN标准”)。三是组织权变理论:异质性的“环境适配”逻辑。劳伦斯与洛尔施(Lawrence & Lorsch)提出“组织需与环境动态适配”,核心是环境异质性决定组织策略差异化。三大理论形成“为何异质(资源稀缺)—如何异质(功能分化)—异质如何持续(环境适配)”的完整逻辑链,为研究技能型大学提供理论基础。
异质性理论与技能型大学研究的契合性主要体现在三个方面。一是组织演化理论的“功能分化”逻辑为技能型大学异质性功能的定位提供了方向。“技术集成+岗位适配”的功能特色,避免了与研究型大学“基础研究”、应用型大学“技术开发”的同质化竞争。二是资源基础观的“VRIN标准”为技能型大学异质性资源的界定提供了判断依据,“双师型”师资、产业级实训设备等资源的“稀缺性、难以模仿性”,正是技能型大学区别于其他类型高校的核心竞争力。三是组织权变理论的“环境适配”思想为技能型大学异质性的动态调整提供了依据,面对区域产业技术迭代与政策变化,技能型大学需通过资源配置与功能调整实现持续适应。
(二)核心内涵:技能型大学的异质性界定
由于异质性资源是组织核心竞争力的来源,组织通过积累“稀缺、不可替代、难以模仿”的资源,形成区别于同类主体的独特优势。这类资源的异质性体现在 “数量差异(资源丰度)”与“质量差异(资源属性)”,且需通过长期积累或制度设计形成,无法短期复制。因此,异质性的核心内涵在于“系统内要素的独特性、不可替代性与环境适配性,它既表现为不同类型组织间的边界区分,也体现为同一类型组织内的特色分化”。
高校作为客观存在的教育组织,其异质性源于发展历史、文化积淀、资源禀赋的差异,每所大学的定位战略、组织形态、功能发挥均需依托自身异质性,才能在高等教育系统中形成独特竞争力。透过大学异质性,社会公众对其独特的个性、竞争力和层次的追求建立了一种映射关系。在单个大学层面,定位行为是大学与其环境之间建立更为契合关系的意愿、过程和行动,这是外部筛选和内部意义形成相互交织的结果。在大学积极与社会互动的过程中,它便开始识别和定位自己,以便其异质性能呈现或保存下来,并被社会公众所接受。
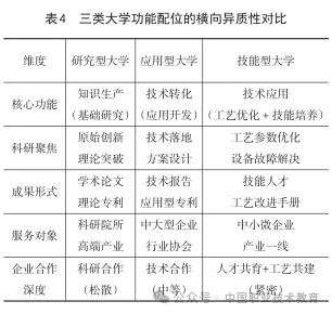
高等教育的异质性首先体现为“功能分化”。研究型大学以“知识生产与学术创新”为核心,其组织形态由系统化学科知识支配,教师角色是“学科专家”,教学聚焦“学科框架与理论体系的传授”,与社会产业的关联多为“间接性”。应用型大学以“知识应用与技术转化”为核心,虽强调“实践应用”,但教师仍以“学科内部身份”开展教学,学生技能习得多基于 “标准化知识体系”,与产业需求的对接仍存在“课程—岗位”的中间环节。技能型大学的异质性则体现在“技术集成与岗位适配”——它不再局限于“教与学的关系”,而是以“产业技术需求”为中介,重构教学生态,教师需兼具“学科知识与企业经验”(“双师型”),学生技能习得需直接对接“行业岗位标准”,教学过程需融入“企业真实项目”,最终实现“技能—岗位—产业”的无缝衔接。
从学生发展目标来看,技能型大学的异质性更为突出。研究型大学培养“学术领军人才”,应用型大学培养“技术管理者”,而技能型大学则培养“高端技能人才”。高端技能人才须具备三项核心能力:①熟练操作能力,能精准运用行业通用技术与设备;②技术集成能力,能整合多领域技术解决复杂岗位问题,如智能制造中的“设计—制造—调试”全链条衔接;③创新改进能力,能基于产业需求优化工艺、改造设备。
本文“异质性”特指技能型大学在高等教育系统中的资源异质性、功能异质性、环境异质性的“三维独特性”,与研究型、应用型大学形成清晰边界。“资源异质性”以“‘双师型’教师+产业级实训设备”为核心,区别于研究型大学的“学术师资+国家重点实验室”、应用型大学的“学科师资+技术转化中心”;“功能异质性”聚焦“技术集成+岗位适配”,区别于研究型大学的“基础研究”、应用型大学的“技术开发”;“环境异质性”紧密对接区域中小微企业需求,区别于研究型大学“服务高端产业”、应用型大学“服务中大型企业”。
(三)分析框架:异质性理论的三个维度
基于上述核心内涵,本文编制“资源—功能—环境”三维可操作分析量表,每个维度设置3~4个可量化、可验证的核心指标(表1)。

“资源—功能—环境”三维操作化量表基于异质性理论“资源决定功能、功能适配环境、环境反哺资源”的闭环逻辑构建,具体耦合关系如下。
1.资源异质性是功能异质性的基础前提
根据资源基础观,实施主体的“资源丰度与属性差异”直接决定其“功能发挥能力差异”,如拥有充足“双师型”师资(资源异质性优势)的高校,更能实现生产一线与专业课程深度融合的功能异质性。
2.功能异质性是环境异质性的响应机制
依据组织权变理论,高校需通过“功能差异化调整”适配“环境异质性需求”。以思政课教学为例,处于产业转型升级重点区域(环境异质性特征)的技能型大学,需强化“思政课与产业工匠精神培育结合”的功能。
3.环境异质性是资源异质性的优化动力
环境要素的变化会倒逼高校补充或优化异质性资源。例如,区域产业对“熟练技能人才”的需求增加,会促使技能型大学加大推进学生到企业实习实训的力度。
(四)比较视角:技能型大学类型的“横向差异”与“纵向适配”
正是看到了异质性在大学发展过程中的影响,不同学者基于异质性的分析方法,探讨了不同类型大学的角色定位与使命价值。有学者认为,从战略高度做好高校分类管理的顶层设计、把握高校分类管理中的梗阻问题具有重要的时代意蕴、资政意义和学理价值;为推动不同类型高校实现科学合理的定位,彰显各自特色并提升办学水平,坚定走多样化、差异化、特色化的发展路径,需充分汲取历史经验,紧密结合新时代社会主要矛盾发生转化所呈现出的新趋势、新特征,全力构建类型丰富、公平普惠且质量卓越的高等教育体系;职业本科教育应将办学侧重点从“技术型”模式逐步转向“知识型”模式,同时着重提升所涉“技术”的综合性、系统性与先进性水平,以更好地适应时代发展对高素质职业人才的需求;建设技能型大学需紧密贴合现代化产业体系的发展需求,深度聚焦应用技术创新领域,切实投身于“新质”人才的培养工作,大力加强专科与本科层次的有机衔接,积极服务于现代职业教育体系的建设与完善。
异质性理论对技能型大学的洞察,可从“横向差异”与“纵向适配”两个视角进行比较。横向差异视角聚焦“不同类型大学间的异质性”,即研究型大学的核心资源是“高水平科研团队与学术平台”,功能是“原始创新”;应用型大学的核心资源是“技术转化平台与学科型教师”,功能是“技术落地”;而技能型大学的核心资源是“实训基地与‘双师型’教师”,功能是“工艺优化与规模应用”—— 三者形成“创新链—转化链—应用链”的闭环,共同服务于经济社会发展。纵向适配视角则聚焦“技能型大学与产业需求的异质性适配”。随着信息化、数字化、智能化的推进,产业对“技能”的界定已从“单一操作”转向“集成创新”,如智能制造领域需“既懂设备操作,又懂数据分析、系统优化”的复合型技能,这要求技能型大学的“技能形塑模式”需随产业需求动态调整,实现“纵向适配”。
从横向差异来看,技能型大学的异质性体现在“三大独特性”:一是培养目标独特性——以“岗位能力标准”为核心,而非“学科知识体系”;二是教学模式独特性——以“项目式教学”为核心,而非“理论讲授”;三是评价体系独特性——以“企业评价”为核心,而非“学术指标”。从纵向适配来看,技能型大学的异质性需随产业技术迭代调整。当前产业技术迭代周期已缩短至6~12个月,而传统技能型大学的“专业调整周期”长达3~5年,导致“技能滞后”。因此,技能型大学需依托异质性理论的“纵向适配视角”,建立“产业需求预测—专业动态调整—课程实时更新”的机制,使自身异质性始终与产业需求保持同步——这既是技能型大学的生存之本,也是其服务产业升级的核心价值所在。
三、实践探索中技能型大学自我发展的“错位”
随着行业产业快速发展而产生的技能型大学,是连接职业教育与行业产业需求的关键枢纽。因无过多的经验参照,技能型大学在探索发展过程中,面临着严重的类型、层次、功能三重错位现象(图1),导致教育供给与行业产业需求的结构性失衡,这影响到技能型大学自身的发展。

(一)类型定位错位:职业教育属性与应用型本科的边界模糊
根据异质性理论,技能型大学与应用型大学的类型边界应清晰:前者以“职业能力标准”为核心,聚焦“技术集成与岗位适配”;后者以“学科知识应用”为核心,聚焦“技术转化与管理能力”。但实践中,部分技能型大学却陷入“类型错位”,盲目模仿应用型本科的“学术化路径”,导致职业属性弱化,形成“既非技能型,也非应用型”的尴尬局面。
首先,这种错位源于政策导向的偏差。当前部分地方政府将“升本”“更名大学”作为评价技能型大学办学水平的核心指标,将“职业本科院校数量”纳入“教育强省”考核。部分院校为“升本”调整课程结构,实践课时占比不同程度降低。教育部2025年1月印发的《本科层次职业学校本科教学工作合格评估指标释义(试行)》(以下简称《释义》)规定:实践教学(包括实验、实训、实习等)的课时应占总课时的至少一半。同时,为满足“本科院校师资标准”,部分院校优先引进“高学历学术型教师”, 导致教学内容与产业需求脱节。《释义》明确:“双师型”教师比例不低于50%。学校在为相关专业公开招聘教师时,应优先考虑那些具有至少3年企业工作经验,并且拥有高等职业教育(专科)或更高学历水平的人员。
其次,评价体系的学术化加剧了类型错位。2025年,教育部发布《高等职业学校办学能力评价实施方案(2025—2030年)》(以下简称《方案》),以“应用导向”构建了应用技术研究链、教学研究创新链、成果转化价值链“三链融合”考核创新机制,重构了科研评价体系。《方案》落地实施以来,多所技能型大学的教师评价指标并未根本变革。例如,有的学校“科研考核”占比超40%,“企业横向课题”“专利转化”占比却不足20%;学生评价中,“理论考试成绩”占比超60%,“实践技能考核”占比不足40%。这种评价导向使教师将主要精力投入“学术研究”,而非“实践教学”。此外,部分职业院校为“冲击国家科研奖项”,将财政专项资金投入实验室建设,却忽视实训设备更新,无法满足企业当前的“工业4.0”技术需求。
最后,社会认知的偏差进一步固化了类型错位。部分家长与学生将“技能型大学”等同于“低层次教育”,认为“学术化”才是“高质量”的象征,导致院校为“吸引生源”刻意淡化“职业属性”。例如,某技能型大学在招生宣传中,重点强调“可授予学士学位”“考研升学率”,却很少提及“实训基地”“企业合作”;个别院校甚至试图将“职业技术”字样从校名中删除,如“××职业技术大学”曾经一度拟更名为“××应用技术大学”。这种“学术化倾向”不仅使技能型大学丧失自身异质性,更导致高等教育系统的“类型趋同”——研究型、应用型、技能型大学的边界模糊,难以形成 “各安其位、各展所长”的发展格局。基于异质性理论“横向差异”逻辑,技能型大学的类型配位需与研究型、应用型大学形成清晰的“属性—资源—目标” 差异(表2),核心是职业属性不可替代。

(二)层次定位错位:纵向攀高与横向扩展的失衡
根据异质性理论,技能型大学的层次定位应基于“技术技能链”,形成“操作技能—技术集成—创新改进”的梯度培养体系,而非盲目“纵向攀高”(如追求硕士点、博士点)或“横向扩展”(如开设与自身资源不匹配的专业)。但实践中,部分技能型大学却陷入“层次错位”——要么“攀高”追求“学术层次”,要么“扩本”忽视“专科优势”,导致“两头不靠”。
从异质性角度来说,技能型大学的存在是高等教育适应经济社会发展的必然结果,也是大学从同一性走向更多类型化的表征。技能型大学的层次主要表现在三个面向:一是在培养目标上,强调职业能力和职业素养的融合,将解决复杂技术问题作为核心能力标准;二是在知识生产上,强调聚焦行业产业共性技术攻关,致力于将企业标准转化为课程模块;三是在价值创造上,注重专利转化与行业应用,通过技术转化直接服务于区域社会经济发展,服务于行业产业。这种职业导向是技能型大学的典型层次体现。
技能型大学的层次配位需突破“单一学历层次”局限,基于异质性理论 “横向差异”构建“专科—本科—硕士”的技术技能链梯度(表3),每个层次的核心能力与资源配置形成闭环。

技能型大学在层次上的错位主要表现在以下几个方面。
一是学校办学模式的异质性难以体现。在区域协同发展战略下,部分技能型大学为争取政策资源盲目复制其他地区,特别是经济发达地区的办学模式,导致学校服务于本区域经济社会发展的针对性不足,特别是与区域行业产业需求脱节。“东施效颦”现象反映了部分技能型大学对办学层次异质性认知存在偏差。同时,也导致学校间同质化竞争严重,区域分工机制尚未建立。
二是学历结构的认知偏差。层次定位错位反映技能型大学对学历结构的认知偏差,表现为高学历崇拜与技术技能断层的双重困境,特别是一些层次上移的职业本科院校,受本科生数量反映办学水平的错误认知驱动,往往降低专科招生计划,盲目扩大本科生招生数量,导致“升格不及格”现象,使技能型大学陷入既难以与研究型、应用型大学竞争本科生源,又丧失专科层次技术技能培养优势的“两头不靠”的尴尬境地。这种现象在职业本科院校层次上升到硕士培养单位时可能会更加明显。
三是专业定位错位。表现为教育供给与产业需求的错配,专业动态调整机制,特别是调整周期严重滞后于产业技术迭代周期。课程内容陈旧,教材更新速度跟不上技术发展,新兴课程覆盖率不足,培养模式固化僵化,难以适应技术集成的需求,导致学生知识碎片化,企业需要的具备“设计—制造—调试”全链条复合型人才培养跟不上。
(三)功能定位错位:学术漂移与职业固化的二元对立
技能型大学功能定位关系到教育价值取向的深层次问题。技能型大学的核心功能是“服务产业升级、培养高层次技术技能人才”,但实践中却陷入“学术漂移”与“职业固化”的二元对立——前者导致功能“偏离产业需求”,后者导致功能“滞后产业升级”,两者均削弱了技能型大学的核心价值。
“学术漂移”指技能型大学为“提升社会认可度”,盲目追求“学术指标”,导致功能从“服务产业”转向“学术研究”。首先,这种漂移体现在资源分配失衡,即技能型大学的科研专项资金多用于“学术实验室建设”和 “学术研究”。其次,“学术漂移” 体现在科研功能偏离产业需求。部分技能型大学的科研成果“重论文、轻转化”,发表学术论文多,但专利转化率低,企业横向课题经费不足,科研选题也与产业需求脱节。此外,“合作项目重形式、轻实质”也加剧了功能偏离——部分院校与企业签订的“合作协议”仅停留在 “挂牌实训基地”,企业很少参与教学、课程设置、评价等环节。
“职业固化”指技能型大学过度强调“单一操作技能”,忽视“技术集成与创新能力”,导致功能滞后于产业升级需求。首先,这种固化体现在课程内容陈旧,课程更新周期长。其次,“职业固化”体现在培养模式僵化。部分技能型大学仍采用“理论讲授+简单实训”的传统模式,缺乏“项目式教学”“企业真实场景教学”。再次,技能培养聚焦“单一操作”,如会计专业忽视“财务数据分析”“税务筹划”等集成能力,导致毕业生无法适应企业“复合型会计人才”的需求。
基于异质性理论“横向差异”,技能型大学的功能配位需与研究型、应用型大学形成“创新链—转化链—应用链”的协同闭环(表4),核心是产业服务的 “实用性”与“落地性”。

综上,技能型大学的三重错位并非孤立存在,而是“资源异质性缺失—功能异质性失衡—环境异质性适配失效”的系统性问题,其本质是背离了异质性理论 “横向差异、纵向适配”逻辑。类型错位源于“双师型”师资、实训设备等资源异质性不足,导致职业属性弱化;层次错位源于专科—本科—硕士的功能协同失衡,导致技术技能链断裂;功能错位源于对产业技术迭代、区域需求的环境适配失效,导致服务能力弱化。这三重错位的深层驱动,是政策导向、评价体系与社会认知的协同扭曲。
四、未来发展中我国技能型大学的合理定位
强调技能型大学的异质性对于高等教育来说就意味着承认大学类型的多样性、大学功能发挥的差异性和层次的非一致性。技能型大学在未来发展中,必须基于自身的异质性,通过类型重构、功能再造与层次界定,走出一条特色发展之路,为行业产业转型升级提供强有力的人才支撑。
(一)类型定位:以职业能力为核心的动态适配,修复资源异质性缺失
类型定位的核心是重构技能型大学的“职业属性护城河”,其逻辑起点是异质性理论中“资源决定组织身份”的核心观点,职业属性是不可替代的异质性标志。因此,定位需围绕“资源动态培育与适配”,通过明确资源异质性边界,让职业能力、“双师型”师资、岗位导向课程等成为技能型大学的“身份标志”,直接应对类型错位中“资源学术化替代”的问题,重构职业属性的资源基础。
1.锚定职业能力核心:明确资源异质性边界
技能型大学的类型定位需以“职业能力”为根本,与研究型、应用型大学形成清晰边界。第一,培养目标边界——研究型大学培养“学术创新能力”,应用型大学培养“技术转化能力”,技能型大学则培养“技术集成与岗位适配能力”。如“智能制造”领域需培养“既能操作智能设备,又能优化生产流程,还能解决设备故障”的集成能力。第二,教学内容边界——以“行业岗位标准”为核心构建课程体系,而非“学科知识体系”,如“新能源汽车技术”专业需对接企业的岗位标准,开设“电池管理系统调试”“电机控制系统优化”等课程。第三,师资结构边界——“双师型”教师占比需≥50%,且教师需每5年累计不少于6个月在企业实践,确保教学内容与产业同步。
2.构建动态适配机制:实现资源与产业需求同步
基于组织权变理论“环境异质性决定策略差异化”的逻辑,资源异质性并非固定不变,需随环境(产业需求)动态调整,才能避免类型错位中“资源滞后于产业”的问题。因此,技能型大学的资源培育需随产业技术迭代动态调整,避免资源异质性与环境需求脱节。
技能型大学的类型定位需“动态调整”,建立“产业需求预测—类型调整—效果评估”的闭环机制。第一,建立产业需求预测平台——整合人社、工信、企业、院校的数据,组建“产业需求专家委员会”(由企业技术骨干、行业协会代表、教育专家组成),每季度发布“产业技能需求报告”,为类型调整提供依据。第二,动态调整课程与实训——根据“需求报告”更新课程模块,如数字经济领域新增“人工智能训练师”“工业互联网运维”等课程;升级实训设备,确保设备与企业同步,如引入“工业4.0智能生产线”“数字孪生实训系统”。第三,建立效果评估机制——以“企业满意度”“岗位适配率”“技能提升速度”为核心指标,每半年评估类型定位效果,及时优化调整。
3.争取政策与社会支持:巩固资源异质性的外部保障
基于异质性理论“环境反哺资源”的闭环逻辑,技能型大学需争取政策与社会支持,为资源异质性培育创造外部条件,破解“政策导向偏差”与“社会认知错位”。第一,推动政策优化。教育行政部门出台“技能型大学分类评价标准”,将“企业合作深度”“技能培养质量”“产业服务贡献”作为核心指标,而非“学术论文”“升本数量”;设立“技能型大学专项基金”,支持实训设备更新与“双师型”教师培养。第二,加强社会宣传。通过“技能大赛”“企业开放日”“毕业生典型案例”等形式,宣传技能型大学的“职业属性价值”,如举办“全国技能型大学智能制造大赛”,展示学生技能水平;邀请家长、企业代表参观实训基地,增强社会对 “技能型教育”的认同。第三,深化产教融合。推动企业参与“类型定位决策”,如企业代表进入学校理事会,参与课程设置、师资招聘、评价体系设计,使类型定位更贴合企业需求,同时提升企业对技能型大学的认可度。
(二)层次定位:以技术技能链为支撑的梯度构建,修复功能异质性失衡
技能型大学的层次错位本质是“扩本弃专”“攀高扩硕”导致的功能异质性失衡,因此,定位需围绕“功能梯度协同”展开,直接修复层次错位中“功能重叠与断层”的问题,明确各层次的功能异质性,让每个层次的功能既差异化又互补,避免与研究型、应用型大学的功能趋同。
1.构建技术技能链梯度:明确层次功能异质性
基于产业技术需求,技能型大学的层次定位需形成“三级梯度”。专科层次——聚焦“操作技能”,培养“产业一线技术工人”,核心能力为“熟练操作设备、执行工艺标准、解决简单技术问题”,如数控技术专业培养“能精准操作数控车床、完成零件加工”的技能。本科层次——聚焦“技术集成”,培养“产业技术骨干”,核心能力为“整合多领域技术、解决复杂技术问题、优化生产流程”,如智能制造工程专业培养“能集成工业机器人、PLC控制系统、MES系统,优化生产线效率”的技能。专业硕士层次——聚焦“创新改进”,培养“产业技术带头人”,核心能力为“技术创新、工艺改进、设备研发”,如职业技术教育(智能制造方向)硕士培养“能研发新型智能设备、改进生产工艺”的技能。
“三级梯度”需有机衔接。专科层次为本科层次提供操作技能基础,本科层次为专科层次提供技能提升路径,硕士层次为本科层次提供创新发展方向。以畜牧兽医专业梯度为例,专科培养“能完成畜禽养殖、疫病基础防治”的技术工人;本科培养“能集成养殖技术、疫病防控技术、大数据管理技术”的技术骨干;硕士培养“能研发新型疫苗、改进养殖工艺”的技术带头人 ——三者形成“梯度互补”,满足产业不同层次的技能需求。
2.优化专科—本科衔接:强化层次功能协同性
技能型大学需重视“专科层次的基础作用”,避免盲目“扩本减专”,实现 “专科—本科”的无缝衔接。第一,保留专科优势专业。聚焦区域产业需求,保留“高就业率、高企业需求”的专科专业,如农业类院校保留“智能农业设备运维”“农产品加工技术”等专科专业。第二,建立衔接课程体系。专科与本科开设“衔接课程模块”,如专科的“数控操作基础”与本科的“数控系统集成”衔接,避免“重复学习”;同时,专科学生可通过“技能考核”免试进入本科学习,如专科期间获得“数控高级工证书”的学生,可直接升入本科智能制造工程专业。第三,共享实训资源。专科与本科共享“高水平实训基地”,如工业4.0智能生产线实训中心,既提升专科实训质量,又降低本科实训成本;同时,本科教师参与专科“技能提升课程”教学,帮助专科学生打好基础。
3.横向适配区域产业:打造层次功能特色化
基于组织权变理论“环境异质性决定区域特色”的逻辑,技能型大学的层次定位需“横向适配”区域产业需求,避免“盲目复制”,打造“区域特色层次”。第一,立足区域产业优势。农业大省的技能型大学需重点发展“现代农业技术”层次,如“智能农业设备集成”“农产品精深加工”;工业大省需重点发展“智能制造技术”层次,如“工业机器人集成”“智能检测技术”。第二,与区域企业共建特色专业。联合区域龙头企业开设“特色层次专业”,如某汽车产业大省的技能型大学,与本地汽车企业共建“新能源汽车技术集成”本科专业,培养“能解决新能源汽车电池、电机、电控问题”的技术骨干。第三,参与区域产业项目。将区域产业项目融入教学,如某化工产业大省的技能型大学,参与“绿色化工工艺优化”项目,本科层次学生负责“工艺参数集成与优化”,专科层次学生负责“工艺执行与数据采集”,既提升学生技能,又服务区域产业。
(三)功能定位:服务于行业产业转型升级的范式转型,修复环境异质性适配失效
功能定位的核心是实现从“学术导向”向“产业需求导向”的转型,其理论依据是异质性理论“功能适配环境”的闭环逻辑。技能型大学的功能错位本质是“学术漂移”(功能偏离产业)与“职业固化”(功能滞后产业),因此,定位需围绕“产业需求—功能调整”展开,让功能异质性与产业升级、区域需求深度耦合。
在产业技术迭代加速与科技创新竞争加剧的双重背景下,技能型大学功能定位应实现从“学术导向”向“产业需求导向”的深刻转型。以“服务产业升级”为核心,构建“应用研究—技术开发—成果转化”的功能体系,破解“学术漂移”与“职业固化”问题。转型的核心是“使功能发挥与产业需求精准对接”,形成“教育—产业”协同发展的生态。
首先,构建产业导向的科研体系,避免“学术漂移”。技能型大学的科研功能需“聚焦产业需求”,避免“基础研究导向”。第一,应用研究聚焦“卡脖子”技术。围绕行业产业生产中的具体技术问题开展研究,如“智能制造设备故障诊断”“农产品精深加工工艺优化”“新能源汽车电池寿命延长”等;通过“校企联合课题”形式,企业提供需求与资金,院校提供技术与人才,协同破解产业难题。第二,技术开发聚焦“共性技术”。针对行业普遍面临的技术需求,开展“工艺改进、装备升级、系统集成”等开发活动,如为中小制造企业开发“低成本智能生产线”,为农业企业开发 “农产品智能检测设备”;技术开发需 “可工程化、可产业化”,确保成果能直接应用于企业生产。第三,成果转化聚焦“快速落地”。建立“技术转移中心”,配备“技术经纪人”(兼具技术背景与市场经验),推动科研成果向企业转化;与企业共建“中试基地”,解决成果转化中的“最后一公里”问题。同时,需优化科研评价体系,将“企业横向课题经费占比”“专利转化率”“产业经济效益”作为核心指标,权重不低于60%;取消论文数量的硬性要求,改为“论文质量+产业价值”的综合评价,如发表产业技术类论文 可获得更高评价。
其次,构建动态适配的专业调整功能,破解“职业固化”。技能型大学的专业调整功能需“快速响应”产业需求,破解“调整滞后”。第一,建立“需求预测—专业调整”闭环。依托“产业需求预测平台”,每季度分析“岗位需求变化、技术迭代趋势”,及时调整专业方向;如数字经济领域新增“直播电商运营”方向,淘汰“传统市场营销”方向。第二,推行“模块化课程”。将专业课程拆分为“核心模块+elective模块”,核心模块聚焦“通用技能”,elective模块聚焦“新兴技能”,如“计算机应用技术”专业的核心模块为“计算机基础、编程基础”,elective模块为“人工智能、大数据分析”;根据产业需求动态更新elective模块,缩短更新周期。第三, 建立专业退出机制。对连续3年就业率和企业满意度低的专业,实行“停招—整改—评估”流程,整改后仍不达标则取消专业。
最后,构建深度融合的产教协同功能,强化功能环境互动。产教融合是技能型大学异质性实现、发挥其功能定位的路径依赖。在实践中,技能型大学要将资源异质性转化为产教融合新生态,通过混合所有制产业学院、现代学徒制等机制集合行业产业资源,全面服务于产业需求。要建立院校与企业双主体育人机制,实现治理结构融合。第一,共建混合所有制产业学院。由院校、企业、行业协会共同出资,建立“产权明晰、利益共享、风险共担”的产业学院。第二,推行现代学徒制。选择行业龙头企业,实行“师徒结对”,企业导师负责“实践技能教学”,学校导师负责“理论教学”。第三,共享资源与人才。院校与企业共享“实训基地、技术平台、人才资源”。如院校为企业提供“员工技能培训”,企业为院校提供“实训岗位、技术专家兼职教师”,建立“人才双向流动”机制。教师每年到企业实践6个月,企业技术专家每年到院校授课不少于40课时。
此外,需建立“产教融合评价机制”,将“产业学院数量”“现代学徒制规模”“企业资源投入”“人才双向流动次数”作为核心指标,纳入院校考核;同时,政府需出台“产教融合激励政策”,如对参与产教融合的企业给予“税收减免”“财政补贴”,对院校给予 “专项经费支持”,推动产教融合深入发展。
五、结语
我国技能型大学的发展错位核心特征可概括为三方面:类型定位的“身份迷失”、层次布局的“梯度断裂”和功能服务的“响应失灵”。上述错位的深层驱动,源于政策导向(升本率考核)、社会认知(技能型教育低价值标签)与资源分配(学术资源倾斜)的协同扭曲,三者形成 “淡化职业属性→资源错配→适配率下降→进一步追求学术化”的恶性循环,加剧了技能型大学与高等教育分类改革目标、产业人才需求的脱节。
基于对错位特征与成因的剖析,未来技能型大学的错位矫正需紧扣“异质性理论回归+产业需求锚定”双逻辑,类型矫正需构建“职业属性护城河”,层次优化需建立“动态梯度调节机制”,功能升级需打造“产业响应快速通道”。技能型大学的错位矫正并非局部调整,而是需通过“类型—层次—功能”的协同优化,回归“横向异质性凸显、纵向产业适配”的发展逻辑,这既是破解当前“供需脱节”困境的关键,也是后续构建定位策略的核心依据。
技能型大学的“配位—错位—定位”研究仍有广阔的拓展空间。未来研究可从维度拓展、方法深化、视角延伸三个层面进一步突破,为技能型大学高质量发展提供更精准的理论支撑与实践指引。一是研究维度上,从“整体分析”到“细分场景”的深度挖掘。例如,进一步细分区域差异化研究、院校类型研究、产业领域聚焦研究等场景,提升结论的针对性。二是研究方法上,从“定性描述”到“量化实证”的科学升级。可通过构建错位程度测度体系、开展面板数据实证研究、引入准实验研究设计等增强研究的科学性与说服力。三是研究视角上,从“单一理论”到“多理论融合”的框架创新。例如,结合“嵌入性理论”“资源依赖理论”等跨理论融合研究、国际比较与本土化研究、动态演化研究多学科研究视角,丰富对技能型大学发展逻辑的解释。
(汤兆武,浙江机电职业技术大学党委书记,教授)