【摘要】在产业结构转型升级与高校毕业生规模持续扩大的双重背景下,劳动力市场技能供需的结构性矛盾日益凸显。高校毕业生“回炉”职业院校是连接高等教育与职业教育、回应终身学习与高质量就业需求的重要实践形态。基于对全国105所技工院校的问卷调查与实地调研,分析高校毕业生“回炉”职业院校的现象,探究职业教育服务高校毕业生技能提升的现状。研究发现,职业教育服务高校毕业生技能提升呈显著的“点状非均衡”特征,面临传统观念桎梏与技能价值认同不足、政策体系碎片化与协同机制缺失、培养体系适配性与高端资源短缺、就业反馈机制薄弱与发展路径模糊等现实困境。为此,应通过强化顶层设计与政策协同、创新需求驱动的培养范式、搭建多元协同的生态网络、夯实院校质量保障能力等系统性举措,构建支持“技能回炉”制度化发展的协同生态,为纾解结构性就业矛盾、构建技能型社会提供可行的教育路径与实践依托。
【关键词】职业教育;高校毕业生;技能提升;技能回炉
【引用格式】崔秋立,李文静,刘华.职业教育服务高校毕业生技能提升的路径研究——基于百所技工院校实证调研数据的分析[J].中国职业技术教育,2026(4):101-112.
2025年,我国高校毕业生规模突破1200万人,这一庞大群体在为国家建设注入源源不断人才动力的同时,也面临着严峻的就业市场结构性矛盾。一方面高校毕业生数量持续攀升,另一方面产业转型升级对高技能人才的旺盛需求与有效供给存在显著鸿沟。研究发现,技能不匹配已经成为大学生就业难的重要原因。
当前,我国劳动力市场与教育体系交织浮现一个值得关注的现象:一批已持有普通高等教育学历的毕业生,选择重新进入职业院校(尤其是技工院校)接受技能培训,这一现象已经从零星个案演变为群体性趋势。这些高校毕业生在进入劳动力市场后发现市场呈现不断“升级”的态势,而自身则面临着学非所用、用无所学、技能不足的情况,重返职业院校学习一技之长成为其现实选择。从表面上看,这是个体应对就业压力的适应性调整;从深层次而言,则折射出高等教育在人才培养过程中实践性、适应性环节的相对薄弱。
高校毕业生通过“回炉”寻求技能补偿,实质上是对自身人力资本结构的主动建构,以弥合知识储备与岗位能力要求之间的断层,进一步提升自身就业竞争力。这一“逆向”的学习路径,不仅体现了职业教育在服务终身学习和技能迭代方面的灵活性,也激发了对高等教育和职业教育关系的新思考。
一、现实审视:职业院校服务高校毕业生技能提升的实证图景和具象特征
为客观认识高校毕业生“回炉”职业院校现象,探究职业教育服务高校毕业生技能提升的现状与成效,研究运用混合研究方法展开分析,系统呈现其宏观图景与微观细节,为后续分析提供实证基础。
(一)数据来源与方法
研究数据主要来源于中国职工教育和职业培训协会(以下简称“中国职协”)在2025年9月组织的一项专项调研。调研通过问卷调查与实地调研相结合的方式展开,涵盖多所具有一定代表性的技工院校,旨在获取量化与质性数据的三角互证。问卷调查采用线上形式,面向中国职协中的技工院校会员发放。问卷设计涵盖院校基本信息、招生与培训规模、高校毕业生参与情况、就业成效及发展建议4个模块,以确保信息的系统性与全面性。调研共回收学校问卷113份,经筛选后获得有效问卷105份,有效回收率为93%。样本覆盖全国19个省(自治区、直辖市),其中公办院校占比59%。虽然样本属于针对协会会员的非概率抽样,但调研院校的类型与地域分布具有一定广度,能够为本研究提供有价值的初步证据。本研究主要运用描述性统计方法对问卷数据进行处理,以呈现总体趋势、结构特征与分布状况;同时,结合实地调研获取的典型案例、政策文本及深度访谈资料,对量化结果进行背景化阐释与机制性分析。
(二)发现与分析
基于对调研数据的整理与分析,研究发现当前职业院校服务高校毕业生技能提升呈现以下五个突出特征。
1.服务供给的普遍化与规模化趋势显著
职业院校开展针对高校毕业生的技能培训由来已久。21世纪初,山东省就有技工院校招收大学生,并产生“大学生回炉技校”的新闻。2007年,江苏省盐城技师学院开设大学生技能培训班,2009年青岛市技师学院开设大学生技师班,同年,山东工程技师学院与聊城大学共同开展“大学生技能提升项目”,通过非全日制培训,提升大学生就业技能。调研数据显示,在105所有效样本院校中,近3年(2023—2025年)曾开展面向高校毕业生学制培养或短期培训的院校达68所,占比64.8%。无论是学制教育还是短期培训,每年参与的院校数与招生培训规模均呈现稳定增长态势。

表1所示调查样本中,开展高校毕业生学制培养的院校从2023年26所增至2025年45 所,增加73.08%;招生规模从2023年的1821人增至2025年的2462人,增长35.2%。其中,招收大专学历毕业生的院校数量从2023年的25所增至2025年的42所,增幅达68%,招生规模从2023年的1420人增至2025年的1892人。“回炉”群体中,本科及以上学历虽总体规模有限,但发展态势值得高度关注。开展该层次招生的院校数量从2023年的16所增至2025年的28所,增幅达75%,人数从2023年的401人增至2025年570人。这一发展态势表明技能提升需求正向高学历群体快速渗透。
职业培训仍是职业教育服务高校毕业生技能提升的主要形式。2023—2025年,举办面向高校毕业生短期培训的技工院校由32所增至40所;参加面向高校毕业生短期培训的学生数从2023年24150人,增加到26304人,增长态势明显(表2)。由此可见,越来越多的技工院校开展面向高校毕业生的短期培训,形成持续稳定上升的服务供给,“大学生回炉”已从早期的零星探索发展为职业教育领域的普遍实践。
以江苏省为例,2025年全省组织高校毕业生各种就业创业及技能培训达10.1万人,占全部职业培训人数的1/8。并且经过多年实践,已经出现一批可开展规模化培养培训的技工院校。调研发现,以江苏省盐城技师学院、青岛市技师学院为代表的部分院校已形成学制招生约200名高校毕业生、年培训量超4000人的规模化培养能力,凸显了技能提升服务的成熟度与市场接纳度。

2.技能增值可有效转化为就业竞争力
学制培养的就业输出成效显著。2023—2025年,接受学制培养2年及以上的学生中,有3998名为高校毕业生,其中3408人实现就业,就业率高达85.24%。
调研显示,与普通的高校毕业生相比,大学生技师班的毕业生,理论基础更扎实、操作技能更熟练、职业素养更优秀,发展潜力更大,更受企业欢迎。
在对133家用人企业的调查反馈中,86.47%的企业表示青睐此类人才,评价其“理论基础好、技能上手快、管理有悟性、综合素养高”。大学生技师班毕业生大多就职于学校合作的央企、国企和产业链头部企业,因其“理论+技能”的复合优势,就业率与起薪普遍高于普通应届生,并能在知名企业快速成长为技术或管理骨干。例如,青岛市技师学院大学生技师班毕业生主要就业于山东港口集团、青岛地铁、中车青岛四方车辆研究所有限公司等知名企业,就业率达到98%以上。
与此同时,高校毕业生主动“回炉”职业教育趋势日益凸显,进一步印证了技能在就业市场中的核心价值。郑州铁路职业技术学院在2025年单独考试招生章程中明确,动车组检修技术、高速铁路综合维修技术、铁道交通运营管理3个专业可“招收本科毕业生”。实际上,该校自2022年起就已试点招收本科毕业生,当年计划为30人,随后本科生计划持续增加,2025年已增至135人。值得关注的是,报名学生中不仅包括本科生,甚至还有研究生。同样,据广东岭南职业技术学院统计,近两年,学院招收“回炉”考取心理咨询师、公共营养师和健康管理师等技术技能证书的本科及以上学历毕业生累计超过150人。无论是就业输出数据、企业评价、还是生源结构的提升,均印证了技能提升对于打通高校毕业生就业“最后一公里”、重塑职场竞争力的关键作用。
3.催生多元融合的培养模式创新
为应对差异化的生源需求,为高校毕业生提供优质服务,各地职业院校探索出多种有效模式。
一是订单定向培养。例如,青岛市技师学院,按照“优企、优岗、优薪、优发展”原则,与海尔、海信等本地名优企业及国内外知名企业深入开展订单培养。校企双方共同协商制定以企业岗位能力为导向的培养方案,共同开发基于真实工作过程的课程,共同组建由学校骨干教师和企业技术专家构成的“双师型”教学团队,共同创新“工学一体化”的培养模式,并共同参与对学生学习成果和培养质量的评价,实现“入学即入职,毕业即就业”的优质目标。江苏省盐城技师学院与高校合作承担高校毕业生实训任务。2015年以来,学院与合作高校形成了相关专业教学的良性互动和有机衔接。2023—2025年,先后有万名大学生接受了创业培训、金工培训、技能培训、工伤预防培训等。
二是弹性学制与“学历+技能”并行培养模式。试点非全日制注册,允许学生分阶段完成学业。山东、江苏、浙江等多地进行了有效探索:2009年,山东工程技师学院与聊城大学汽车工程学院合作,组织学生在毕业学年注册为非全日制学员,利用周末和假期开展集中培训,参与培训的人数多达800余人;江苏省常州技师学院与常州高校合作开展“技能前置”培训,联合推行本科生中长学制技师和高级技师培养项目;浙江温州等地也正在积极研究制定相关政策,拟通过校际合作,探索并推行“学历教育+技能培训”的并行培养模式。
三是线上线下结合模式。江苏省依托“江苏工匠课堂”线上培训平台,为相关学员提供专业化、规范化的技能培训。2024年,南通大学、南通理工学院等5所高校的13877名毕业年度大学生完成了就(创)业指导线上课程学习。同时,深化“工学一体化”教学改革,针对大学生的学习基础,课程设计直指高端技能与复杂工艺,普遍采用工作过程系统化的教学模式,在提升人才培养质量的同时,推动了技工教育自身教学质量的升级。
4.政策创新成为重要助推力
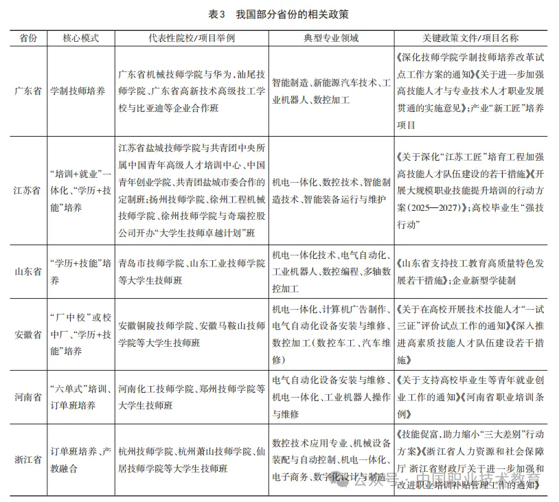
近年来,人力资源和社会保障部(以下简称“人社部”)在技能提升行动、技能照亮前程培训行动中,均将高校毕业生培训列为重点工作。多地人社部门已出台专项支持政策,内容涵盖将大学生纳入技工院校招生计划、明确培养层次与学制、落实培训补贴、贯通技能与职称评价、鼓励校企合作等多个方面(表3)。

2025年7月,浙江省人力资源和社会保障厅、发展改革委、教育厅等20部门联合印发《技能促富,助力缩小“三大差别”行动方案》,明确提出支持技工院校在原有招生基础上,面向未就业的大学生开设全日制预备技师(技师)班,并纳入技工学校年度招生计划。同年8月,广东省人力资源和社会保障厅印发《深化技师学院学制技师培养改革试点工作方案的通知》,对大学生技师班的学制加以明确。
2026年1月,安徽省印发《深入推进高素质技能人才队伍建设若干措施》的通知,提出试点技师学院与本科院校合作推进“本科+技师+工程师”联合培养。对招收未就业高校毕业生等重点群体的技工院校,从就业补助资金中按人均1000元标准给予补助。
江苏省明确实施适岗培训补贴政策,对与企业签订1年以上期限劳动合同、并于签订劳动合同之日起1年内参加由企业依托所属培训机构或政府认定培训机构开展的岗位技能培训,取得国家职业资格证书、技能等级证书的毕业年度高校毕业生,按照不超过当地职业培训补贴标准的50%给予职业培训补贴。同时,为满足不同类型学生的多样化需求,试点推行非全日制注册学籍培养模式,实施弹性学制,允许学生分阶段完成学业。
上述政策不仅为高校毕业生技能培养培训工作提供了合法性依据与资源保障,也通过制度创新打破了学历教育与技能培训之间的壁垒,初步营造了有利于职普融通的区域性政策环境。
5.社会观念与示范效应初步显现
近年来,“大学生回炉”现象经媒体广泛传播成为舆论热点,引发了社会对“能力本位”成才路径的普遍关注。2025年,仅青岛市技师学院“大学生技师班”就吸引了包括新华社在内的50多家媒体的报道和宣传。这些院校的成功实践正在冲击“唯学历”的传统观念,为缓解教育焦虑、营造技能成才的社会氛围提供了生动范例。
同时,该模式下毕业生的高质量发展也对在校生形成积极的示范效应,有效拓宽了青年群体的生涯规划视野。大学生技师班的学员经过两年的技能强化学习,可获得相应专业的预备技师毕业证,并考取相应工种的技师层次技能等级证书,成为兼具理论和技能优势的复合型人才。这一创新性人才培养模式,实现了“学历+技能”的完美融合,在劳动力市场中,具有较强的竞争力。这对青年学生起到很好的示范引领作用,激励他们走技能成才之路。同时,企业能够招聘到“学历+技能”的知识型、复合型人才,直接满足了企业在产业升级和技术迭代中对“工匠型创新人才”的迫切需求,也对企业用人产生了正向引导作用。
二、成因剖析:多维驱动下的理性选择与系统变迁
大学生“回炉”职业院校学习技能,并非偶然的个体行为,而是由市场需求、个体决策、信号变迁与教育供给四重力量共同驱动的趋势性转变,其背后成因可系统归纳为以下四个相互关联的维度。
(一)技能需求的结构性变迁:产业升级与教育供给的时滞
进入新时代,以习近平同志为核心的党中央高度重视高技能人才队伍建设,党的二十大报告把大国工匠、高技能人才纳入战略人才力量。国家出台了一系列政策措施,从培养、使用、评价、激励等方面全面深化人才体制机制改革,取得显著成效,技能人才发展生态产生历史性变化,技能成才、技能报国越来越多地成为广大青年的人生选择。
与此同时,新一轮科技革命和产业变革与新质生产力的发展对劳动力技能水平提出全新要求,先进制造业、战略性新兴产业等领域高技能人才缺口持续扩大,迫切需要进一步优化技能人才队伍结构,在较高文化知识群体中培养大批知识型、复合型的高技能人才。
传统高等教育培养模式侧重于理论传授与学科训练,在快速响应产业实际技能需求方面存在滞后性。这种供需错位迫使部分高校毕业生转向职业院校,通过“技能再赋能”填补自身能力与岗位要求之间的鸿沟,从而形成市场需求驱动下的理性流动。
(二)个体生涯的主动建构:就业压力下的理性决策与路径重塑
近年来,我国高校毕业生规模持续攀升,2025年已达1222万人,就业压力空前。与此同时,制造业等重点领域高技能人才缺口近3000万人,缺口率高达48%。这种“有人无岗”与“有岗无人”并存的局面,深刻揭示了劳动力供给与产业需求之间的结构性错位。
在宏观压力下,微观个体的选择体现了清晰的生涯建构逻辑。国家统计局数据显示,截至2025年11月,不包含在校生的16~24岁青年群体失业率为16.9%,显著高于其他年龄群体,高校毕业生面临“就业难”与“结构性失业”的双重困境。
部分高校毕业生在求职或初入职场时,深刻感受到自身理论知识、专业方向与市场实际需求、个人职业兴趣之间的双重错位。与此同时,技工院校凭借其深度校企合作、工学一体培养模式,毕业生就业率常年保持在97%以上,形成了强大的“就业导向”信号。
在此背景下,“回炉”成为个体进行战略性人力资本再投资的关键决策,体现了高校毕业生对自身发展的积极思考,不再拘泥于原有教育路径所设定的职业方向,而是以更加开放的态度进行生涯重塑。这一举动并非对高等教育的否定,而是在既有理论素养基础上,针对性地叠加可验证、可迁移的实践技能,从而实现职业赛道的转换与个人竞争力的复合化重塑,最终指向更高质量的就业与更清晰的职业发展路径。
(三)市场评价体系的信号转移:从“学历本位”到“技能本位”
新的时代呼唤新的人才标准。传统的“学历本位”信号体系,建立在“一次学习、终身受用”的线性职业发展假设之上,其有效性在技术快速迭代、职业寿命缩短、终身学习成为必然的今天正在衰减。现象背后是劳动力市场核心评价逻辑的深刻演变。
企业招聘日益聚焦于求职者解决实际问题的能力、掌握特定技术的水平以及快速适应新任务的潜力。大学生选择“回炉”学习高技术技能以获取高含金量的技能等级证书,实质上是主动迎合这一市场信号体系的变迁,用更具辨识度和时效性的“技能信号”来补充乃至部分替代原有的“学历信号”,以在激烈的就业竞争中建立差异化优势。这标志着社会对技能价值认同度的根本性提升,同时也是对职业教育就业导向的高度认可。
(四)教育供给侧的生态进化:职业院校的功能拓展与能力跃升
需求的产生离不开有效供给的响应。在普通高中迅速发展、职业教育高阶化趋势明显的形势下,职业院校发展面临着多重压力,处于功能转型与生态重塑的关键期,亟须寻找新的增长点实现高质量特色发展。
服务高校毕业生群体成为其重要的战略选择。近年来,越来越多职业院校主动作为,将传统面向初高中毕业生的学制教育和学历教育优势,延伸拓展为面向更广泛社会学习者的复合型、终身化技能服务。通过提供短期培训、技能评价、竞赛集训、创业孵化等多元服务,这些院校不仅强化了技能人才的综合培养效能,也凭借在产教融合中积累的扎实经验与良好声誉,形成了吸引高校毕业生“回炉”深造的重要拉力。
因此,这一现象也是职业教育体系内部主动创新、提升社会服务能力,与高等教育形成良性互补与衔接的系统性进化之果。特别是以技能培训和就业服务为特长的技工院校,与学历教育形成优势互补,在高校毕业生技能提升中发挥了积极作用。
三、现存困境:制约规模化发展的系统性障碍
从历史演进的角度审视,我国职业教育在特定发展阶段被赋予了显著的服务于外部社会经济发展的功能性定位。当前,我国高校毕业生“回炉”技工院校接受技能培训,正是这一功能逻辑在新时代的延续与拓展。然而,职业教育体系是否已为承接这一新功能做好了充足准备,仍是一个亟待检验的命题。
事实上,该现象虽在局部地区形成了有效探索,但整体而言,仍属于“地方试点、自发探索”阶段,尚未上升为全国性的制度化安排,具体表现为区域分布高度集中。调查显示,在学制教育层面,被调查的47所院校中开设了面向高校毕业生的专门学制班,占比不足50%,且其中超过70%院校年招生规模不足50人,呈现出“覆盖面窄、规模体量小”的初级阶段特征。其总体发展呈现显著的“点状非均衡”特征,这深刻揭示了该模式在从“个案探索”向“体系化、规模化”发展过程中,仍面临着多维阻滞,具体可归纳为以下4个维度。
(一)社会认知壁垒:传统观念桎梏与技能价值认同不足
近年来,社会对多元人才的需求增加,本科毕业生职场竞争力下降,核心困境在于“学历本位”的社会评价体系与“技能成才”的个体发展路径之间存在尖锐矛盾。
长期形成的“重普教、轻职教”社会观念,使得选择进入职业院校进行“技能回炉”的途径尚未成为高校毕业生的普遍认知,导致部分公众和高校毕业生对进入职业院校学技能存在一定的心理排斥和认知落差,而非一条主动建构卓越职业生涯的理性通道。
数据显示,在广东、江苏、浙江等制造业与数字经济发达省份,该类实践较为活跃,模式相对成熟,而在广大中西部及东北地区则探索较少,远未实现普及化发展。81.7%的技工院校看好开展高校毕业生技能提升培训的前景,但也有18.3%的技工院校认为前景一般,难以构成新的增长点。这种普遍存在的认知偏差,构成了阻碍潜在生源涌入的重要心理与社会屏障,影响了学校开展培训的积极性,严重抑制了有效需求的充分释放。同时,对于技能人才成长成功路径的正面宣传与舆论引导明显不足,未能真正形成“崇尚一技之长”的公共文化氛围,使得该模式的示范效应与社会吸引力难以实现规模化扩散。
(二)制度供给滞后:政策体系碎片化与协同机制缺失
顶层设计与系统化制度安排的缺位,是制约其规模化发展的关键瓶颈。当前,支持政策呈现“地方先行、部门分立、零散探索”的显著特征,缺乏国家层面统一的、连贯的制度供给。在准入端,面向高校毕业生的专项培养缺乏全国统一的院校资质认定标准、学籍管理办法与质量评估框架。
在过程端,高校与职业院校之间尚未建立常态化学分互认、课程衔接及信息共享机制。在出口端,一方面,技能等级证书与高等学历、专业技术职称体系之间缺乏官方认可的对等贯通机制,削弱了技能资质的市场信号价值与生涯发展功能;另一方面,培训补贴范围、补贴标准有待扩大和提高,对参与院校缺少支持政策,技能等级评价认定的政策仍有待完善,职称评审等方面的配套激励政策不够明确,影响了政策执行的实效性与吸引力。
另外,目前技能提升的服务对象,主要是离校后未就业的毕业生,难以形成有组织的规模推动,制约了资源的配置和利用。这种碎片化、非连续、低协同的政策环境,不仅增加了院校合规运营的成本与学生的决策及学习成本,也从整体上影响了该模式的运行效率、社会公信力和长期可持续性。
(三)资源供给错配:培养体系适配性与高端资源短缺
2025年4月,中共中央办公厅、国务院办公厅出台的《关于加快构建普通高等学校毕业生高质量就业服务体系的意见》提出:“以促进供需适配为导向动态调整高等教育专业和资源结构布局。”现有职业教育供给体系与高校毕业生这一特殊群体的需求之间存在显著的结构性错配,目前多数职业院校对即将到来的趋势准备不足。
参与院校与人数虽逐年增长,但相对于每年超千万的高校毕业生基数,其渗透率仍处于低位。多数职业院校的传统培养体系、课程与师资均针对初中或高中起点生源设计,在认知起点、理论深度、学习节奏和教学方法上,难以满足已具备系统理论素养和较强自主学习能力的大学生的“高阶技能提升”需求。
课程体系未能实现模块化、弹性化与融合化重构,未能高效衔接其已有知识储备。更为突出的是,支撑高质量“回炉”教育的核心资源短缺,如既精通前沿产业技术又擅长教学法的“双师型”教师严重不足、对接先进生产线的实训设备更新迭代速度滞后于产业技术发展,这导致培训内容与产业真实需求滞后的问题依然存在,影响了培养的精准性与含金量。
(四)成效闭环未成:就业反馈机制薄弱与发展路径模糊
首先,“培训—就业—发展”的价值转化链条尚未形成有效闭环,削弱了模式的最终吸引力与说服力。部分培训项目与劳动力市场实际需求脱节,未能深入对接龙头企业并开展订单式、定向式培养,导致人才培养与岗位实际要求匹配度不高,就业出口不明确、就业岗位质量参差不齐。
其次,培训后的就业跟踪服务、长期职业发展支持与成效评估机制普遍缺失,无法对毕业生的就业质量、薪酬轨迹、职业晋升等进行科学监测与反馈,难以形成可验证的成效数据来反哺前端招生与教学过程改进。值得注意的是,证书、文凭的符号效应是影响大学生高质量就业的直接表征因素。
此外,技能等级评价与职业资格认定尚未与学历教育体系实现贯通,影响其职业发展可持续性。当前制度下,技能积累难以转化为具有清晰市场信号与制度保障的职业进阶阶梯,技能提升后的长期发展路径仍不清晰,削弱了高学历参与者进行长期人力资本投资的意愿与信心。
四、路径建议:构建支持“技能回炉”的协同生态系统
推动职业院校服务高校毕业生“技能回炉”从地方性零散探索向制度化、系统化与规模化发展,必须超越零散的举措,构建一个由政策引领、供需匹配、机制贯通与质量保障协同作用的生态系统。
(一)完善制度供给,加强顶层设计与政策协同
国家重大政策和经济社会发展方向是驱动教育改革发展的重要动力,也是确定教育目标任务和策略路径的主要依据。为破解“技能回炉”面临的制度性障碍,须进行系统性制度供给。
一是明确战略定位。提升高校毕业生就业技能,是构建技能型社会、完善终身职业技能培训制度的关键环节,是促进高等教育与职业教育融通、解决结构性就业矛盾的核心举措,也是推动职业教育高质量发展,培养知识型、复合型、创新型新时代高技能人才和大国工匠,优化高技能人才结构的有效路径。充分发挥技师学院等具有技能培训优势院校的作用,可以避免高校在技能培养方面的重复投入,有利于各种教育资源的优势互补、合理配置和使用。这是一项具有多功能载体效应的重要举措。各级政府应高度重视,强化顶层设计,有关部门共同协作,研究制定相应措施,切实解决问题,推动工作取得突破。同时要广泛宣传,加强对技能成才、技能报国先进典型的叙事建构,尤其注重“回炉”成功典型案例的宣传推广,以此扭转社会上“唯学历论”的偏见,营造崇尚技能的良好氛围,引导“回炉”技能成才,成为一种广大青年积极理性的职业发展选择。
二是建立“技能认证”与“学历教育”的衔接融通机制。破除职业技能培训与高等教育之间的壁垒,建立人社与教育部门联合工作机制,统筹师资、设备、课程与实训资源。鼓励支持兴办“大学生技师班”。允许高校学生对就业弱势专业进行技能辅修,鼓励并支持培训院校联合高校和企业开发基于能力图谱的模块化培训课程。按照“产业需求”定制培训清单,让教学过程直接对接行业能力需求。将国家职业技能标准深度融入课程体系,建立适合高校毕业生的技能评价体系,让学生“修学分”与“学技能”同步完成,实现“毕业即持证”。
三是推行“高校毕业生技能提升工程”,实行项目化管理。建议参照数字技能培训、制造业根基工程等,整体进行设计规划,建立“岗位需求+技能培训+技能评价+就业服务”一体化培训模式。根据高校毕业生实际,找准供需切入点,围绕国家重大战略与区域发展需求,瞄准重大战略工程、重大前沿产业,围绕实体经济特别是制造业转型升级,推出适合高校毕业生从事的就业岗位和数字技能、人工智能等新质生产力相关的技能培训项目,建立动态指导性的技能培训目录,纳入补贴性培训。系统培养大批有着较为扎实的科学文化基础和高超技能,适应产业升级、新旧动能转换需求的知识型、复合型高技能人才。
四是建立稳定的多渠道投入与激励机制。在就业补助和职业教育专项资金中明确划定支持比例,并将高校毕业生培训相关经费纳入地方财政预算,适当扩大职业培训补贴范围,将毕业年度在校学生的职业技能培训纳入补贴范围。提高补贴标准,根据培训专业、课时、技能等级,实行差异性补贴。对于实施技能培训的职业院校予以经费支持和补助,提高培训能力。通过税收优惠、项目补贴等政策,激励企业深度参与高校毕业生培训,并简化资金申请流程。例如,对接收“回炉”学生实习实训、提供设备和师资、设立订单班的企业给予税收减免。同时,将此项工作的成效纳入对地方政府及相关院校的绩效考核体系,形成有效的激励约束闭环。
(二)创新一体化人才培养模式,打造“系统化”内核
“系统化”要求职业院校围绕高校毕业生这一特殊群体的特点和需求,重构和创新人才培养全流程,形成一套科学、高效、精准的以“需求导向”和“能力本位”为核心的育人体系。
一是构建精准化、模块化的课程体系。高校毕业生“回炉”并非从零开始,他们具备扎实的理论知识和较强的学习能力。因此,课程体系的设计必须摒弃传统职业教育模式,实现高度的个性化和精准化。一方面,在学生入学初,通过专业化的诊断评估,全面分析其已有知识结构、能力短板和职业发展目标,在此基础上量身定制个性化学习计划和课程模块。另一方面,将复杂的技能体系分解为若干个独立、可灵活组合、对应各项具体岗位核心技能的课程模块。课程内容紧密对接企业真实工作流程和技术难题。这种设计便于学生根据自身需求进行“选课式”学习,也便于课程体系根据产业技术的快速变化进行动态更新。
二是打造“双师型”与“双栖型”的师资队伍。高等教育领域内任何一项改革举措的推进与深化,皆无法脱离师资队伍这一关键要素的参与和贡献,所有改革的理念与目标最终都需要通过教师的日常工作去实现。高水平师资是“回炉”培训质量的生命线。一方面,要建立“双师型”教师队伍,引进具有丰富企业一线工作经验的工程师、技术专家、能工巧匠担任专任或者兼任教师。同时,建立校内专业教师定期到企业实践锻炼的制度,确保教师的知识和技能同步发展。可以通过设立“访问工程师”“客座工艺师”等岗位,柔性引进企业高技能人才。另一方面,培育“双栖型”教学团队,鼓励学校教师与企业工程师组成联合教学团队,将学术的严谨性与产业的实用性结合,共同开发课程、共同授课、共同指导学生项目。另外,将技术水平、实践能力以及服务企业发展的贡献作为教师评价的核心指标。
三是实施“理实深度交融、工学循环交替”的培养过程。培养过程深度模拟真实的工作场景,实现学习与工作的无缝对接。一方面,优化实训条件,努力建设高水平、与企业生产线水平同步的实训中心和仿真实验室,实现教学场地即工厂、课堂即车间,理论教学与实践操作在同一空间、同一时间段交替进行。另一方面,深化构建技能养成生态,推进“产教评”生态链建设,大力推行中国特色学徒制,使学生和“准员工”的双重身份在学校与企业间进行周期性轮换学习,在经验丰富的企业师傅带领下参与真实产品生产与研发,同时在学校系统学习相关领域的理论知识和通用技能。要积极利用VR/AR、数字孪生等数字化技术,构建虚拟仿真实训平台,破解高危、高成本项目的实训难题,实现高效、安全的能力培养。
(三)建设多元协同的生态网络,拓展“规模化”渠道
“规模化”发展绝非单一院校的孤军奋战,需要构建一个由政府、职业院校、高等院校、企业、行业等多方参与、资源共享、风险共担的协同创新生态网络。
一是发挥产教融合联合体、共同体等载体的作用。产教融合、校企合作是职业院校的本质属性,产教融合是促进职业教育高质量发展的关键支撑,其核心在于产业系统与教育系统之间不同性质知识的交汇与融合。需要将校企合作从浅层次、项目式合作,推向深层次、战略性合作。
一方面,可以共建产业学院或技术创新中心,企业深度参与学院治理、专业设置、课程开发、招生与就业全过程,产业学院则可以实现“办学跟着产业走,专业围着需求转”,确保人才培养与产业需求“零距离”。
另一方面,推广“订单班”与“定向培养”模式。职业院校与区域内重点企业对接,根据企业明确的岗位需求、技术标准和用人数量,合作开设订单班,学生毕业后直接进入该企业工作,实现招生、培养、就业的精准联动。另外,在区域或行业层面,由政府或行业协会牵头,联合多家技师学院、高等院校、科研院所和上下游企业,组建跨界融合的职业教育集团,在内部实现资源共享、课程互选、学分互认、师资互聘,共同开展技术研发、标准制定和人才培养,形成规模化和品牌化效应。
二是建立职业院校与高等院校的联动机制。“回炉”现象本身连接了高等教育与职业教育两个体系,要实现规模化,必须在两个体系之间建立起制度化的沟通和合作桥梁。首先,建立跨校学分互认与课程衔接机制。通过签订校际合作协议,可探索将学生在职业院校“回炉”所修读的技能课程学分,按规定转换为高校培养方案中的相应学分。
例如,在校大学生寒暑假和其他业余时间到职业院校参加短期技能培训,可将其所获证书或学分折算为所在高校对应的技能课程或学分。其次,高等院校与职业院校合作开展“微专业”或辅修项目。例如,计算机专业的学生可以辅修由技工院校提供的网络安全实战、人工智能应用开发等微专业,毕业时同时获得学历证书和高含金量的技能证书。
高职院校和职业院校间要做到师资与资源共享,鼓励高等院校的理论型教师到职业院校讲授专业基础理论,同时职业院校的实操型教师也可以到高等院校指导学生的实践项目和毕业设计,实现师资优势互补。最后,鼓励支持政府牵头,高校与技师学院建立联合体,校校合作,有组织地规模推动。
三是建立区域性、行业性的信息服务平台,完善就业服务体系。由政府牵头,整合企业用工数据、高校毕业生就业数据、职业院校培训资源数据,运用大数据和人工智能技术,动态分析各行业、各区域的技能人才缺口,预测未来技能需求趋势,并向高校毕业生精准推送相关的“回炉”培训项目信息,实现需求的智能匹配,完善校内就业服务和校外“市场”相衔接的就业服务体系。
(四)激发院校内生动力,夯实质量保障的能力根基
职业院校作为实施的最终载体,其自身的能力转型与质量保障体系建设是决定“回炉”教育成效的底层逻辑。
一方面,要从国家发展大局出发,积极主动作为,把服务于高校毕业生技能提升作为重要职责,列入日程,大力推进。
另一方面,要主动推进供给侧结构性改革,实现从培养初级技能人才向赋能高起点学习者的转型。这要求职业院校要优化专业与课程体系,紧密对接先进制造业、战略性新兴产业开设高端技能专业,开发符合大学生认知基础和学习特点的模块化、项目化课程;在“大学生技师班”中普遍推行“工学一体”技能人才培养模式改革,深化校企合作,引入企业真实项目作为教学载体,强化综合职业能力培养;夯实师资与实训基础,通过“双导师”制、教师企业实践等途径提升师资队伍水平,并加大投入建设智能化、前瞻性的实训基地。
此外,要健全覆盖全过程的内部质量保障体系,包括建立覆盖招生、培养、就业全过程的监测与反馈机制,尤其是完善培训后的就业跟踪与长期职业发展支持服务,形成有效的质量改进闭环。人社、教育主管部门应建立针对参与院校的资质认证与质量评估制度,从外部驱动院校规范管理,持续提升培养质量,确保“技能回炉”长期健康与可持续发展,保障人才培养的高标准与高成效。
(崔秋立,硕士,中国职工教育和职业培训协会副会长)